标题:
[其他]
珍惜来之不易的中美关系新篇章
[打印本页]
作者:
彭丽芳
时间:
2025-11-2 06:32
标题:
珍惜来之不易的中美关系新篇章
本帖最后由 彭丽芳 于 2025-11-2 06:35 编辑
美国政府在白宫官网公布中美釜山首脑会谈确认的双边贸易磋商结果。
下载
(189.05 KB)
2025-11-2 06:33
要点如下:
下载
(83.15 KB)
2025-11-2 06:34
图片附件:
IMG_0869.jpeg
(2025-11-2 06:33, 189.05 KB) / 下载次数 173
http://yayabay.com/forum/attachment.php?aid=827340&k=67a4610d0b922c3e513a6c140a17e7b6&t=1778545077&sid=e7UBW8
图片附件:
IMG_0872.jpeg
(2025-11-2 06:34, 83.15 KB) / 下载次数 172
http://yayabay.com/forum/attachment.php?aid=827341&k=acef94237b7f2d47769667b705a0e82e&t=1778545077&sid=e7UBW8
作者:
彭丽芳
时间:
2025-11-2 06:38
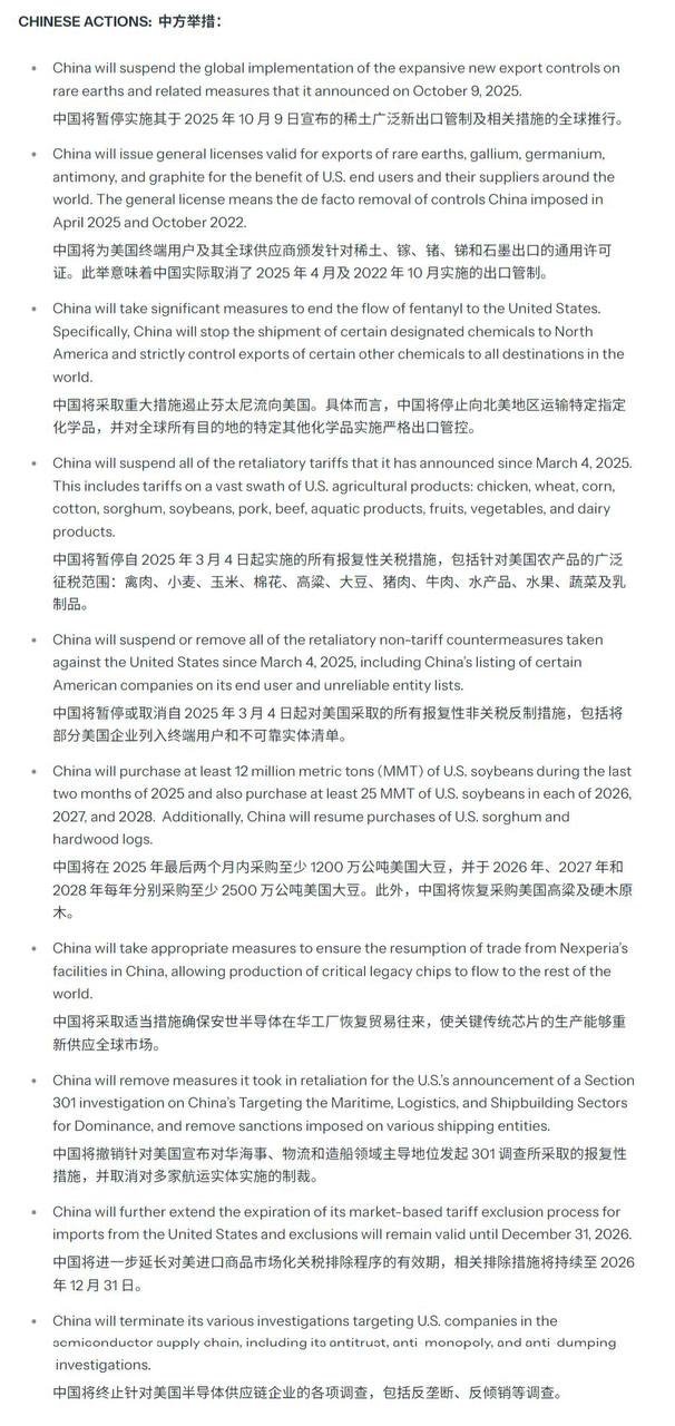
中国方面做出10项庄严承诺
下载
(195.3 KB)
2025-11-2 06:37
图片附件:
IMG_0871.jpeg
(2025-11-2 06:37, 195.3 KB) / 下载次数 169
http://yayabay.com/forum/attachment.php?aid=827342&k=335f77cf9fdd7de14ed02b0271ad3388&t=1778545077&sid=e7UBW8
作者:
彭丽芳
时间:
2025-11-2 06:41
美国方面必须做到的有4项。
下载
(219.46 KB)
2025-11-2 06:40
。
图片附件:
IMG_0870.jpeg
(2025-11-2 06:40, 219.46 KB) / 下载次数 171
http://yayabay.com/forum/attachment.php?aid=827343&k=89557b12382a010bbf4efa2bcc81e4eb&t=1778545077&sid=e7UBW8
作者:
彭丽芳
时间:
2025-11-2 06:43
一言九鼎。重在执行;相互监督,爱你G2
作者:
fangeaya
时间:
2025-11-4 07:49
美国人说话像放屁,随时改。尤其川普更是变得快。看看就好不用信。
还有什么G2?没有的事,秦齐互帝听过吗?谁搭理他啊。
欢迎光临 华人论坛 (http://yayabay.com/forum/)
Powered by Discuz! 7.2